帮助微博
  • 手把手教你用电脑端Calibre软件管理Calibre-web电子书库
  • 如何对栅格图像进行地理配准和定义投影?
  • 2025年度MapGIS国土变更调查系统及县级数据质检问题及解决方法搜集整理
  • 飞牛Docker部署n8n及汉化教程
  • 做风向玫瑰图?用GIS简单搞定
  • ArcGIS符号库下载 | 制图规范、三调、1:1万地形图、土地利用总体规划图
  • 首页
  • 法律法规
  • 标准规范
  • 规章通知
  • 技术文档
  • 行业资料
  • 水土手册
  • 知识问答
  • 意见反馈
  • 给我投稿
fa-star|fa-star|fa-star|fa-star|fa-star|fa-star|fa-star|fa-star|fa-star|fa-star
当前位置:水地导航>法律法规>水利部办公厅关于印发《水利工程营业税改增值税计价依据调整办法》的通知(办水总[2016]32号)

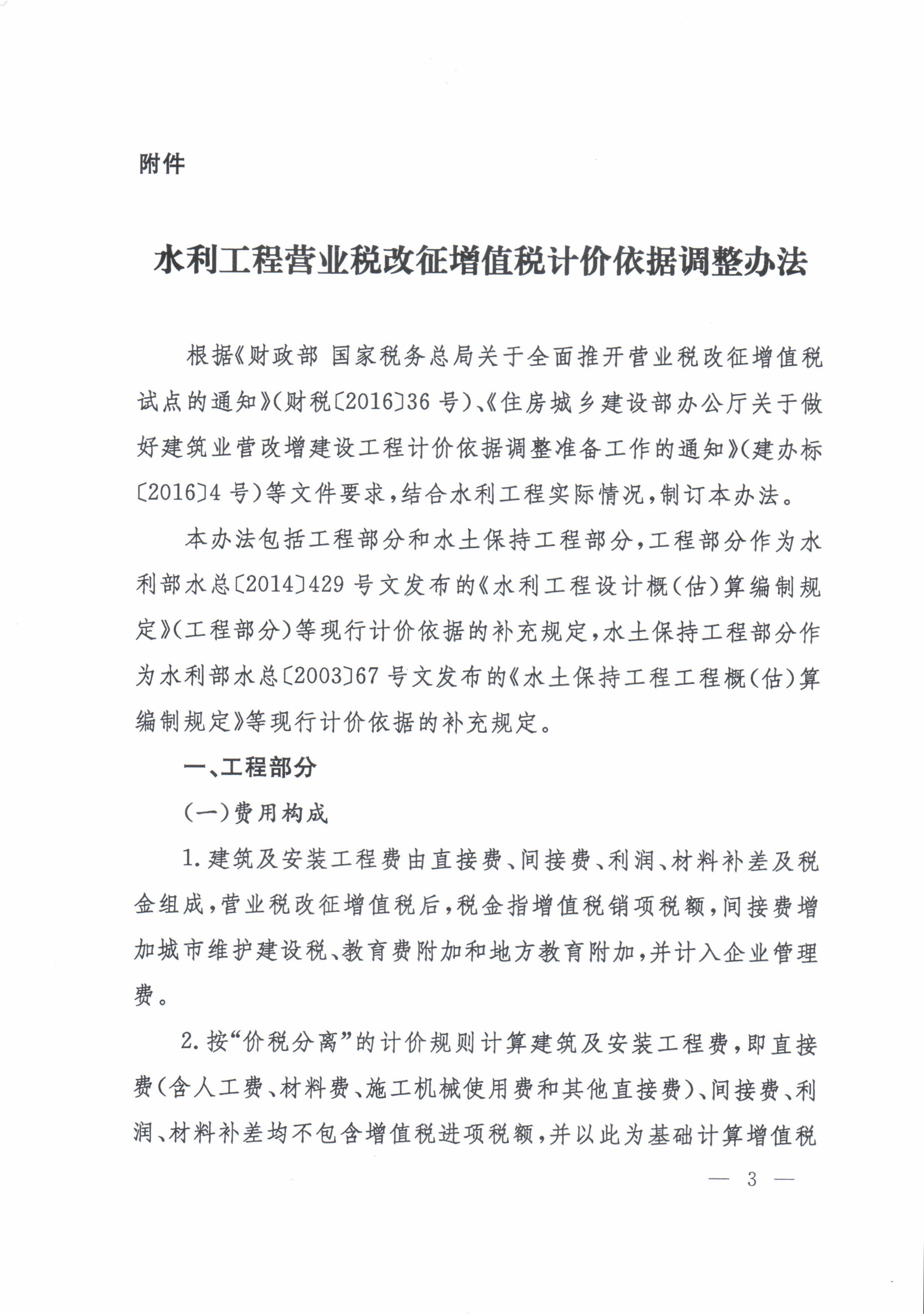
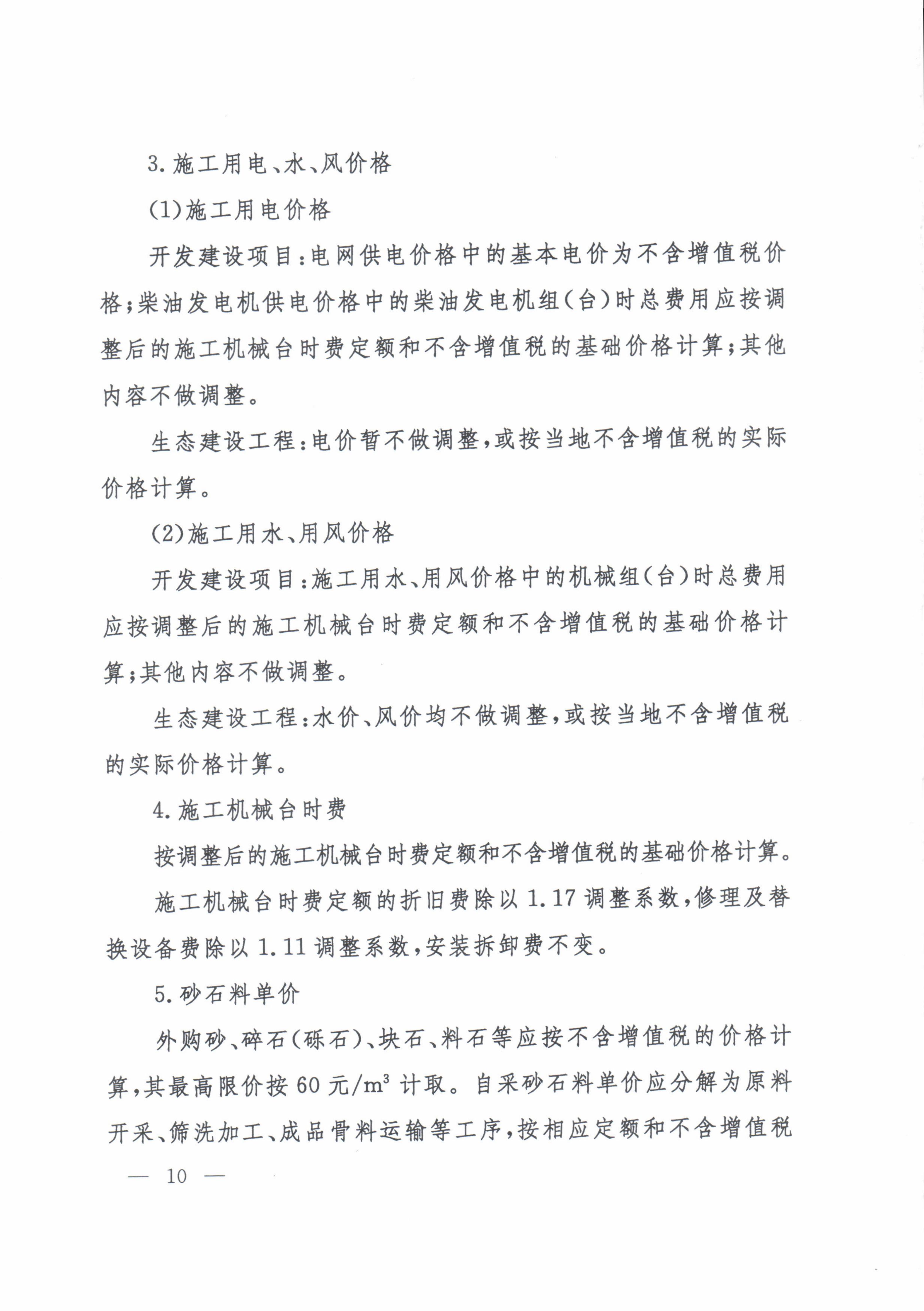
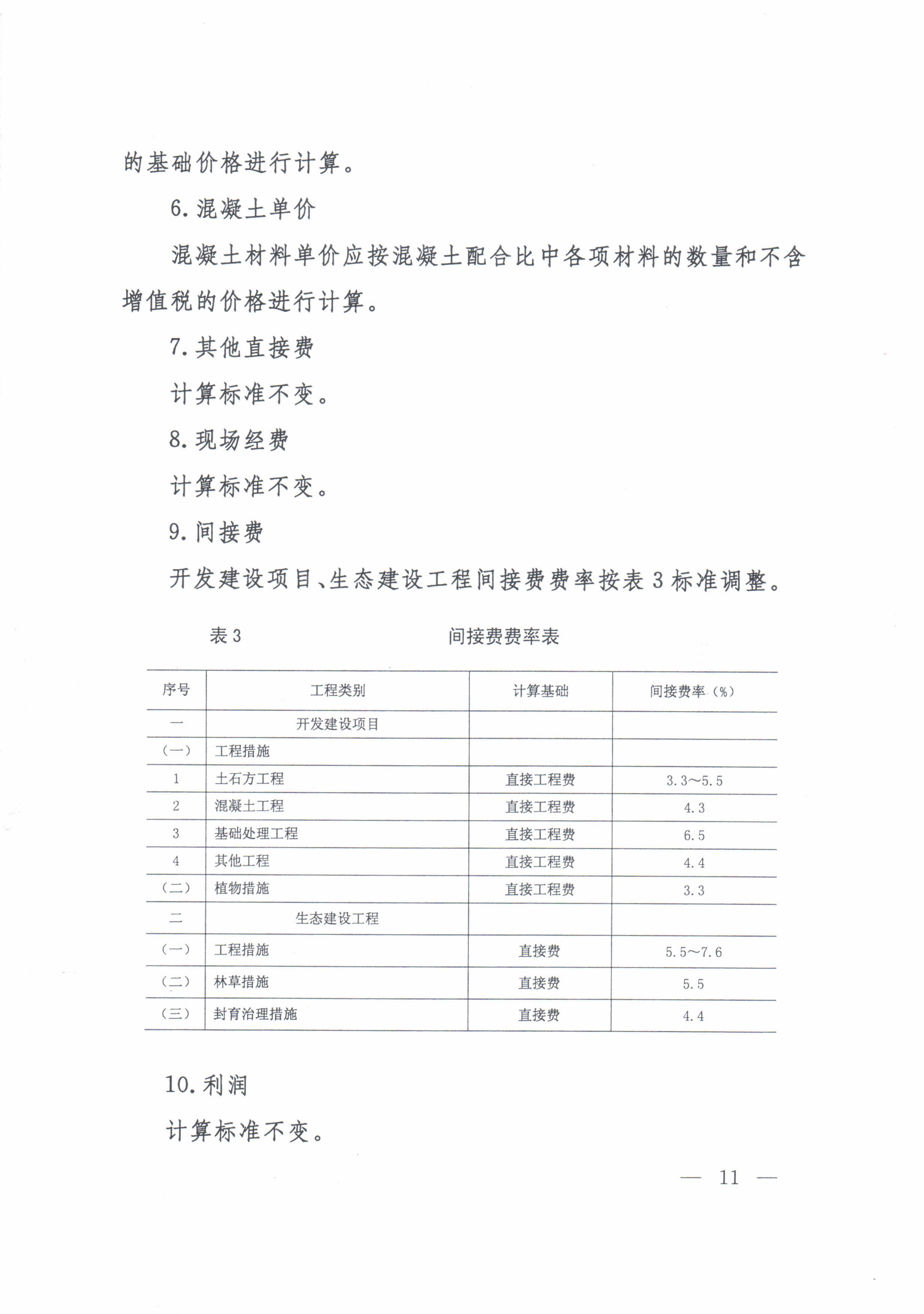
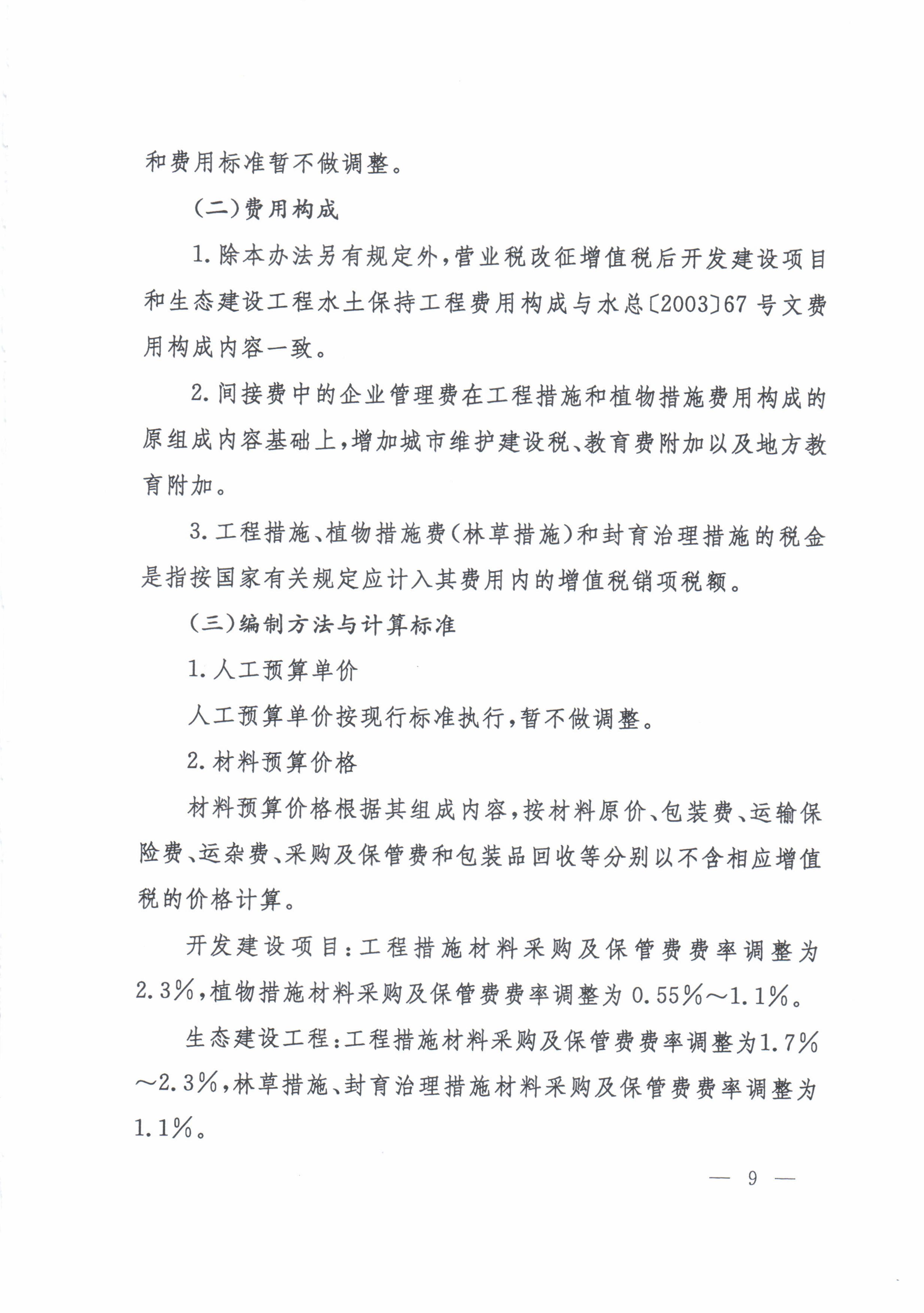
水利部办公厅关于印发《水利工程营业税改增值税计价依据调整办法》的通知(办水总[2016]32号)

归类:法律法规 时间:2026-01-07 20:58:47 点击:27次


  • 关于进一步开放建设项目专业服务价格的通知(发改价格[2015]299号)
  • 财政部税务总局关于调整增值税税率的通知(财税[2018]32号)
  • 水利部办公厅关于转发国家发展改革委财政部降低水土保持补偿费收费标准的通知
  • 水利部办公厅关于印发《水利工程营业税改增值税计价依据调整办法》的通知(办水总[2016]32号)
  • 关于印发《建设工程监理与相关服务收费管理规定》的通知(发改价格[2007]670号)

关于印发《建设工程监理与相关服务收费管理规定》的通知(发改价格[2007]670号)

水利部办公厅关于转发国家发展改革委财政部降低水土保持补偿费收费标准的通知

取消回复

支持Ctrl+Enter提交
暂无留言,快抢沙发!
  • 返回顶部
  • 分类导航
  • 评论留言
  • 分享网页
  • 直达底部
  • 首页
  • 法律法规
  • 标准规范
  • 规章通知
  • 技术文档
  • 行业资料
  • 水土手册
  • 知识问答
  • 意见反馈
  • 给我投稿
  • 规章通知
  • 法律法规
  • 投稿箱
  • 技术文档
  • 标准规范
  • 国家标准(GB)
  • 地方标准(DB)
  • 地质矿产(DZ)
  • 林业标准(LY)
  • 水利行业(SL)
  • 土地管理(TD)
  • 行业资料
  • 地形地貌
  • 地质灾害
  • 地质构造
  • 河流水系
  • 知识问答
  • 软件工具
  • 职业规划
  • 公务考试
  • 考试培训
  • 职业教育
  • 求职创业
  • 招聘求职
  • 广告联盟
  • 进货渠道
  • docker
  • 常用查询
  • 行业标准
  • 统计年鉴
  • 文献搜索
  • 气象信息
  • 审批公示
  • 卫星影像
  • 文库查询
  • 航线规划
  • 在线影像
  • 建设标准
arcgis中国工具在线工具
[复制本页网址]
Date...
«    2026年1月    »
一 二 三 四 五 六 日
1234
567891011
12131415161718
19202122232425
262728293031
*该月历用于查阅最新发布内容

水地导航 © 冀公网安备13070302000173号 | 冀ICP备17002879号-2