土地是民生之本、发展之基,土地要素保障是项目建设的基础保障。建设


用地作为区域发展的重要生产资料和空间载体,避免“空中楼阁”,落实土地要素保障,是支撑产业发展和布局基础设施、公益事业设施和公共设施等的主要用地来源,也是产业兴旺、人居环境改善和生活富裕等的重要保障。鉴于此,本文将系统性梳理详解建设项目用地相关政策及报批程序。

图片

01

建设用地简介

    《土地管理法》‍第四条,土地根据土地用途分为:农用地、建设用地和未利用地。

建设用地是指建造建筑物、构筑物的土地,包括城乡住宅和公共设施用地、工矿用地、交通水利设施用地、旅游用地、军事设施用地等,付出一定投资(土地开发建设费用),通过工程手段,为各项建设提供的土地。是利用土地的承载能力或建筑空间,不以取得生物产品为主要目的的用地。

图片

02

关于建设项目土地供应的相关政策

     自然资源部 农业农村部 国家林业和草原局‍《关于严格耕地用途管制有关问题的通知》(自然资发〔2021〕166号)‍:省级自然资源主管部门要会同有关部门加强指导,严格耕地用途转用监督。县级人民政府要强化县域范围内一般耕地转为其他农用地和农业设施建设用地的统筹安排和日常监管,确保完成本行政区域内规划确定的耕地保有量和永久基本农田保护面积目标。县级人民政府应组织编制年度耕地“进出平衡”总体方案,明确耕地转为林地、草地、园地等其他农用地及农业设施建设用地的规模、布局、时序和年度内落实“进出平衡”的安排,并组织实施。

自然资源部印发‍《关于深化规划用地“多审合一、多证合一”改革的通知》(自然资发 〔2023〕69号)‍,从国家层面首次提出:对市政基础设施和标准厂房建设项目,在不违反市场公平竞争原则的前提下,可在土地供应前,由自然资源主管部门依据国土空间详细规划及土地使用标准核提规划条件,审查建设工程设计方案,按程序纳入供地方案,实施“带方案供应”。

图片

      自然资源部印发的‍《关于进一步做好用地用海要素保障的通知》(自然资发〔2023〕89号)‍规定:按照供地即可开工的原则,支持产业用地“标准地”出让,鼓励各地根据本地产业发展特点,制定“标准地”控制指标体系。在土地供应前,由地方政府或依法设立的开发区(园区)和新区的管理机构统一开展地质灾害、压覆矿产、环境影响、水土保持、洪水影响、文物考古等区域评估和普查。依据国土空间详细规划和区域评估、普查成果,确定规划条件和控制指标并纳入供地方案,通过出让公告公开发布。

      自然资源部印发的‍《关于在经济发展用地要素保障工作中严守底线的通知》(自然资发〔2023〕90号)‍强调:严格实施计划指标配置与处置存量土地挂钩机制,以当年存量土地处置规模为基础核算地方计划控制额度。
自然资源部印发的‍《关于开展低效用地再开发试点工作的通知》(自然资发〔2023〕171号)‍规定:探索将难以独立开发的零星地块,与相邻产业地块一并出具规划条件,整体供应给相邻产业项目用于增资扩产(商品住宅除外)。对实施区域统筹和成片开发涉及的边角地、夹心地、插花地等零星低效用地,探索集体建设用地之间、国有建设用地之间、集体建设用地与国有建设用地之间,按照“面积相近或价值相当、双方自愿、凭证置换”原则,经批准后进行置换,依法办理登记。
图片
      自然资源部印发‍《关于进一步改进优化能源、交通、水利等重大建设项目用地组卷报批工作的通知》(自然资发〔2024〕36号)‍提出:细化先行用地范围。需报国务院批准用地的国家重大项目、列入《国家公路网规划》工程的改扩建项目以及省级能源、交通、水利建设项目中,控制工期的单体工程和因工期紧或受季节影响急需动工建设的其他工程可申请办理先行用地。

      自然资源部办公厅‍《关于做好2024年住宅用地供应有关工作的通知》(自然资办函〔2024〕918号)‍提出:对于纳入城中村改造计划的项目涉及的住宅用地,其中确实用于安置房建设的要优先保障土地供应;以市场化方式出让用于建设可售商品住宅的,应按照本通知要求实行供地调控。

图片

     《关于支持企业高质量发展十条用地政策措施》提出:结合工程建设项目审批制度改革,推行带方案出让土地的工程建设项目简易审批模式,土地出让后即时签订土地出让合同,同时办理建设用地规划许可证、建设工程规划许可证等手续。优化建设用地规划许可和划拨供地合并办理流程,对于以划拨方式供地的项目,建设单位提出建设用地规划许可申请,市、县自然资源主管部门完成审查,经有建设用地批准权的人民政府批准后,向建设单位同步核发建设用地规划许可证和国有土地划拨决定书。  

图片

03

固定资产贷款项目融资实施步骤

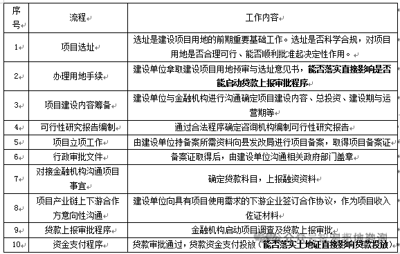
图片
注意:在固定资产贷款过程中,用地手续作为项目融资关键要件,地预审与选址意见书能否落实直接影响贷款上报审批程序;项目土地证能否落实直接影响贷款资金支付投放。
图片

04

建设项目用地报批程序

建设项目用地程序,分为选址和准入、用地报批、供地、登记四个阶段。

图片

1.用地选址和准入阶段:

选址是建设项目用地的前期重要基础工作。选址是否科学合规,对项目用地是否合理可行、能否顺利批准起决定性作用。选址阶段主要分为项目选址酝酿、选址论证和用地预审与选址意见书办理三个环节。
(1)选址酝酿环节:可行性研究阶段,可研编制单位、项目设计单位应依据国土空间规划科学合理选址,不占或少占耕地、永久基本农田,尽量避让生态保护红线、历史文化保护红线和地质灾害风险区,符合九大高原湖泊管控规则,并充分考虑是否压覆重要矿产资源等情形。
建设单位可向立项同级的发展改革行业主管部门、自然资源、林业草原、生态环境、地震等部门发出邀请,通过书征求意见或召开会议等形式,联合提出选址选线意见。
(2)选址论证环节:选址位于经依法批准的国土空间规划确定的城市和村庄、集镇建设用地范围外的建设项目,整合选址论证、占用耕地踏勘论证、节地评价、不可避让生态保护红线论证等,由建设项目用地单位统一编制节约集约用地论证分析专章,向用地预审同级自然资源主管部门申请论证。自然资源主管部门重点针对专章中占用耕地及永久基本农田的必要性、用地规模和功能分区的合理性、不可避让生态保护红线的充分性、节地水平的先进性等提出审核意见。
(3)用地预审与选址意见书办理环节

建设项目选址确定后,法律、法规规定需要办理建设项目选址意见书及需办理用地预审的项目,由建设项目用地单位向自然资源主管部门申请办理用地预审与选址意见书。建设项目用地预审与选址意见书实行分级预审和分级核发。

图片

2.用地报批阶段:

用地报批是建设项目用地的法定程序。建设项目用地预审与选址意见书办理完成,建设项目用地单位取得投资审批主管部门审批(核准、备案)和初步设计批复后,向建设项目所在地的县级自然资源主管部门申请建设项目用地。县级自然资源主管部门收到建设项目用地申请后,县级人民政府组织开展征地前期工作,按照农用地转用、土地征收用地报批相关要求组织报件,报有批准权的人民政府批准。征收土地申请经依法批准后,由县级人民政府组织实施。根据工作内容和责任主体,用地报批阶段主要分为(1)用地报批前期准备(2)用地审批(3)批后实施三个环节。

图片
(1)用地报批前期准备环节
①完成项目立项及初步设计。
建设项目用地单位通过项目立项并完成初步设计后,向建设项目所在地的县级自然资源主管部门提出用地申请,开展建设项目用地报批前期准备。
②批准土地征收成片开发方案。
成片开发建设需要用地的,按照省级以上自然资源主管部门的规定,由县级人民政府组织编制成片开发方案,报经省人民政府或省人民政府委托的其他机关批准后,方可开展征地前期工作。
③完成征收土地前期工作。
县级以上人民政府认为符合公共利益需要拟申请征收土地的,应当按规定完成征收土地预公告、土地现状调查、社会稳征地补偿安置方案拟定、补定风险评估、偿安置公告、组织听证、办理补偿登记、签订补偿安置协议等前期工作,落实有关费用。相关征地前期工作完成后,县级以上可申请征收土地,报有批准权的人民政府审批。
④完成土地勘测定界。
建设项目用地土地勘测定界实地界定建设项目拟占用土地的范围、权,是指属、测定界址位置、核实土地利用现状计算用地总面积等工作。勘测定界由自然资源主管部门或建设项目用地单位委托有相应测绘资质的技术单位开展,为用地审批提供科学、准确的基础数据。勘测定界界址点坐标文件、坐标数据、逻辑等格式应符合规范要求;实地调查应与最新年度国土变更调查地类进行比对核实,在确保地类真实性的前提下,综合考虑地类来源的合理、合法性;权属调查应在拟用土地权属单位负责人及相关人员的配合下对权属界线进行现场认定。
⑤取得林业和草原主管部门、自然保护区行政主管部门的行政许可决定。
建设项目需占用或者征收、征用林地、草原的,依据《森林法》《草原法》等法律、法规规定,由建设项目用地单位向县级以上林业和草原主管部门提出使用林地、草原申请,经审核同意后,取得林业和草原主管部门准予的行政许可决定文件。其中涉及占用自然保护区的,需取得国家级或省级自然保护区行政主管部门同意项目在自然保护区开展建设的行政许可决定文件。
⑥取得被征地农民社保审核意见。
依据省人民政府有关规定,县级人民政府在征收农村集体所有土地过程中,每亩增收不低于2万元的专项资金,用于补助被征地农民参加基本养老保险。省、市两级人力资源和社会保障部门对专项资金落实情况进行审核,审核意见作为征地报批的要件,未出具审核意见的一律不予批准。大中型水利水电工程建设项目依照国家、省有关规定执行。
⑦完成地质灾害易发性查询、危险性评估和压覆矿产资源查询、审批。
通过单独选址报批方式办理用地手续的建设项目,需按规定进行地质灾害易性查询、危险性评估和压覆重要矿产查询、审批。
地质灾害易发性查询、危险性评估建设项目用地单位到县级自然资源主管部门查询。建设项目选址范围不位于地质害易发区的提供说明材料并由县级自然资源主管部门核实认可;建设项目选址范围位于地质灾害易发区的,由建设项目用地单位委托有资质的评估单位开展地质灾害危险性评估和论证,并出具书面审查意见。若评估结束后两年内开工建设,补充提交开工建设时间说明材料并由县级自然资源主管部门核实认可;若评估工作结束后两年工程建设仍未进行、建设规划或有关规定发生变化时,应重新进行评估工作。
建设项目压覆重要矿产资源查询、审批或备案。建设项目用地单位持建设项目批复文件和范围向省、市、县三级自然资源主管部门查询压覆重要矿产资源和矿业权的情况,建设项目压覆矿业权的,建设项目用地单位(或土地使用权人)应与矿业权人签订同意压覆协议;建设项目不压覆重要矿产资源,向自然资源主管部门申请备案;建设项目压覆重要矿产资源的,建设项目应尽量避让,无法避让的,应自行编制或委托有关单位编制建设项目用地压覆矿产资源评估报告,向省级或市级自然资源主管部门申请评审备案,再按规定向省级或市级自然资源主管部门申请压覆审批。
⑧完成建设用地报批执法监察现场踏勘。
建设项目用地组卷报批前,由县级自然资源主管部门组织对拟报批用地开展执法监察现场踏勘,核实拟报批用地范围内是否存在动工用地、动工用地是否属于未批先建违法用地、违法用地是否依法等情况,填制现场踏勘情况报告表。违法用地的,用地组卷报批时需将现场。存在踏勘情况报告表与违法用地查处情况相关料(包括:行政处罚决定书、拆除或没的相应证明材料、行政处罚代收代缴专户缴款进账单;涉及对人处理的,需提交对相关责任人的处理文件)一并上报。
⑨落实耕地占补平衡
对建设项目占用耕地的,由县级人民政府、农村集体经济组织或建设项目用地单位按“先补后占”和“占一补一、占优补优、占水田补水田”的要求落实耕地占补平衡。建设项目用地单位难以自行补充的,应按规定缴纳补充耕地费用,由建设项目所在地的县级人民政府代为补充。
⑩完成编制农用地转用方案
建设项目用地申请材料齐全、符合条件的,由县级人民政府负责组织编制农用地转用方案。
⑪落实相关费用

建设项目用地报批前,县级人民政府及建设项目用地单位应按规定落实相关费用,包括土地补偿费、安置补助费、农村村民住宅补偿费及其他地上附着物和青苗补偿费、被征地农民基本养老保障专项资金、新增建设用地土地有偿使用费、补充耕地费用等规费。

图片

(2)用地报批环节

用地报批是建设项目用地的关键环节。建设项目用地单位按照要件清单和格式要求备齐报件资料后,由县级自然资源主管部门按程序审查上报。
①报批流程
县级自然资源主管部门按照云南省七地征收农用地转用审批管理相关要求、通过“云南省国土空间用途管制与监管系统”,按照县级组卷、市级审查、省级审批的流程上报审批;涉及国务院审批权限的,由省级审查后上报国务院审批。涉密项目按相关规定办理、
②报批方式及资料
a.单独选址项目用地是指在国土空间规划确定的城市和村庄、集镇建设用地范围外选址建设的项目用地,包括交通、能源、水利、矿山、军事设施等建设项目。报件资料包括州(市)人民政府的请示、农用地转用方案、州(市)自然资源主管部门的审查报告等14项。
b.城市(镇)批次用地是指在国土空间规划确定的城市、集镇建设用地范围内,为实施该规划而将农用地转为建设用地的,按照土地利用年度计划分批次由原批准国土空间规划的机关批准的建设用地。报件资料包括州(市)人民政府的请示、农用地转用方案、州(市)自然资源主管部门的审查报告、纳入国民经济和社会发展年度计划的证明材料等9项。
c.村庄批次用地是指在国土空间规划确定的村庄建设用地范围内,为实施该规划而将农用地转为建设用地的,按照土地利用年度计划分批次由原批准国土空间规划的机关批准的建设用地。报件资料包括县(市、区)人民政府的请示、农用地转用方案、县(市、区)自然资源主管部门的审查报告等6项。其中农村宅基地用地按照相关规定办理。
确需分期建设的项目,可根据可行性研究报告确定的方案或可行性研究批复中明确的分期建设内容,分期申请建设用地。线性基础设施建设项目正式报批用地时,可根据用地报批组卷进度,以州(市)分段报批用地。农用地转用和土地征收均在省级人民政府权限内的,可以县(市、区)为单位分段报批用地。
重大项目可申请先行用地。需报国务院批准用地的国家重大项目和省级高速公路项目中,控制工期的单体工程和因工期紧或受季节影响确需动工建设的其他工程可申请办理先行用地,申请规模原则上不超过控制规模的30%,先行用地批准后,应于1年内自然资源部提出农用地转用和土地征收申请。
水利水电工程(包括水库、河道整治、航道拓宽等项目)中的主体、水电站程与水库(河流)水面等淹没区作为整项目办理建设项目用地审批手续。水利水电工程中的主体工程应办理农用地转用续,水库(河流)水面淹没区不办理农用地转用手续;涉及使用农民集体所有土地的,应办理土地征收手续,按淹没前的现状地类报批。水库(河流)水面等淹没区用地原则上应与主体工程一并报批,但对于施工工期较长的大型水库、水电项目,可根据建设工期分期报批;允许占用永久基本农田的水利水电工程建设项目,其中的水库(河流)水面淹没区方可占用永久基本农田,并须按照数量不减、质量不降原则落实永久基本农田补划任务,主体工程或水库(河流)水面设区涉及永久基本农田的,水利水电工程整个项目用地应报国务院批准,水利水电工程中水库(河流)水面淹没区涉及占用耕地的,要先行落实补充耕地;水利水电工程属于允许占用永久基本农田重大建设项目范围的,依据国务院建设用地批准文件同步修改国土空间规划。
d.审查内容
予以通过审查的条件:符合‍《土地管理法》‍‍《土地管理法实施条例》‍、《云南省土地管理条例》等相关法律、法规规定和国家产业政策;符合国土空间规划;报件材料齐全、符合审查报批要求,符合法定形式。
不予通过审查的情形:不符合‍《土地管理法》‍‍《土地管理法实施条例》‍、《云南省土地管理条例》等相关法律、法规规定和国家产业政策;不符合国土空间规划;用地规模不符合有关建设用地指标的规定;违法用地查处不到位;报件材料不齐全、不符合审查报批要求,不符合法形式等情形。
f.审批权限
国务院批准:(1)征收永久基本农的;(2)征收永久基本农田以外的耕超过三十五公顷的;(3)征收其他土超过七十公顷的;(4)国家重大建设目占用生态保护红线涉及农用地转用的。
国务院批准农用地转用的同时办理征地审批手续。
省人民政府批准:需征收永久基本农田以外的耕地面积小于三十五公顷,征收其他土地面积小于七十公顷的。
经省人民政府在征地批准权限内批准农用地转用的,同时办理征地审批手续,不再另行办理征地审批。
市级人民政府批准:在国土空间规划确定的村庄、集镇建设用地范围内,乡(镇)人民政府为实施该规划进行公共设施、公益设施建设而将集体农用地转为建设用地的,国有农用地转为建设用地的。
县级人民政府批准:在国土空间规划确定的村庄建设用地范围内,农村宅基地建房涉及农用地转为建设用地的。

国务院、省人民政府依法依规进行授权或委托的,按照授权或委托的规定执行。

图片

(3)批后征地实施环节

县级以上地方人民政府自收到批准文件之日起十五个工作日内,在拟征收土地所在的乡(镇)和村、村民小组范围内发布征收土地公告,公布征收范围、征收时间等具体工作安排,对个别未达成征地补偿安置协议的应当作出征地补偿安置决定,并依法组织实施。


图片

3.供地阶段:

土地供应是建设项目取得用地的重要环节。建设项目用地审批完成后,进入供地阶段。供地阶段主要分为供地方案审批、项目供地两个环节。

(1)供地方案审批环节

县级自然资源主管部门牵头制订工地方案,涉及城市、镇规划区范围的应当把规划条件纳入供地方案,按审批权限(市)、县级人民政府审批后组织实施。

(2)项目供地环节

供地可分为行政划拨、有偿出让(招标拍卖挂牌、协议、租赁)两种方式。

行政划拨供地:符合‍《划拨用地录》(国土资源部令第9号)‍的建设项目可以划拨方式供地,其中能源、环境保护、保障性安居工程、养老、教育、化、体育及供水、燃气供应、供热设施等建设项目,除可按划拨方式供应土地外,鼓励以出让、租赁方式供应土地。

有偿出让方式供地:按照‍《招标拍卖挂牌出让国有建设用地使用权规定》(国土资源部令第39号)‍,工业、商业、旅游、娱乐和商品住宅等经营性用地以及同宗地有两个以上意向用地者的,以招标拍卖挂牌出让方式供应土地。符合‍《协议出让国有土地使用权规定》(国土资源部令第21号)‍的建设项目,可以协议出让方式供应土地。对工业、产业类项目,鼓励采取长期租赁、先租后让、租让结合、弹性年期等方式供应土地。


图片

4.登记阶段:

建设用地使用权的设立,经依法登记发生效力。国有建设用地使用权登记主要分为申请受理和登记领证两个环节。
(1)申请受理环节
完成供地手续,取得国有建设用地使用权划拨决定书或签订国有土地使用权出让合同后,建设项目用地单位应依法准备不动产登记申请材料,向属地不动产登记机构申请国有建设用地使用权首次登记。不动产登记机构对申请材料齐全、符合法定形式的依法受理;申请材料不齐全或不符合法定形式的,书面告知申请人不予受理,并一次性告知需要补正的全部内容。
(2)登记领证环节

不动产登记机构根据申请登记事项对申请材料依法进行查验审核,经审核符合登记要求的,在规定时限内办结不动产登记手续,并通知权利人领取不动产权属证书。


图片

05

结语


在如今深化土地管理制度改革背景下,相关主管部门实行愈来愈严格的耕地保护制度和集约节约用地制度,新增建设用地手续办理周期及难度亦愈加困难,建设单位要早谋划早部署早启动,应当优先使用存量建设用地或尽早科学选址并办理用地手续,为项目能顺利建设落地提供土地要素基础保障,避免“空中楼阁”。

来源:土地知识人

分享一款做土地征收、建设用地报批的勘测定界利器

一、主要功能

    软件适配ArcGIS Pro3.4以上版本(3.4.3),可以和ArcMap10.X互存共用。软件可一键、批量、智能、自动输出各类土地勘测定界项目所需的所有成果,诸如勘测定界报告、勘测定界图、地理位置图、标准分幅土地利用现在图、图幅结合表、国土报件TXT坐标、界址点成果表、界址点点之记、CAD格式图形、地类权属统计报表等。

二、软件特色

    ArcGIS Pro土地勘测定界软件适用于建设用地报批、土地征收、占补平衡、临时用地、土地复垦、农村宅基地审批等项目,只需选择好三调基础数据、用地范围、基本农田三类数据及相关参数,即可无需人为干预处理自动、批量生产勘测定界成果。支持建设用地批量追溯。输出一宗地块勘测定界所有成果时间2分钟左右,效率比同类CAD软件提高10倍多。可按照当地要求自定义报告、图件模板。操作便捷简单,上手快,效率高,是一款傻瓜式一键化的智能勘测定界利器。

三、其他功能

       软件还集成多分式标注、标准分幅图幅生成、批量裁影像、批量出图、格式转换等勘测定界业务常用便捷功能。

四、功能一览


序号功能
V2.9
V3.0
1
按地块批量出勘界成果

2
按项目批量出勘界成果
3
输出CAD图形

4
输出统计报表

5
输出用地地理图

6
输出界址点点之记

7
界址点、地块号连续编号
8
自动加密界址点
9
批量出土地利用现状图

10
输出标准分幅土地利用现状图

11
自定义勘界图尺寸及模板
12
自动合并报告
13
仅输出勘界图不出报告
14
自动匹配图纸模板
15
自定义配置国土TXT属性字段
16
批量建设用地地类追溯
17
自定义勘测定界报告模板
18
选择平面、椭球面积
19
选择界址点成果表坐标小数位数
20
批量出勘界相关图件
21
调整部分地类三大类归属,0404其他草地、盐田等

22
新增支持2024年变更新增地类1208后备耕地

23
新增输出局部自定义尺寸土地利用现状图,A4,A3及其他尺寸都支持

24
新增按照地类、权属、三大类等指标的统计表,可自定义扩展

25
优化效率,效率提升30%


四、软件界面

五、主要功能
功能
视频教程链接
A
工具A用法:生成勘测定界标准用地范围
B
工具B用法:多功能分式标注工具的用法
C
工具C用法:勘测定界国土报备坐标TXT生成工具
D
工具D用法:国家基本比例尺标准分幅图幅生成
E
工具E用法:批量裁剪栅格影像工具
F
工具F用法:按布局模板批量出图工具
G
工具G用法:批量转出CAD等国土常用矢量数据格式
H
工具H用法:面要素界址点转坐标表
J
工具J用法:批量输出宗地图
K
工具K用法:批量合并同结构GDB数据库
L
工具L用法:西北角起生成面界址点数据
功能
ArcGIS Pro勘测定界软件V3.0使用功能及成果简介
六、成果案列
V2.9
V3.0
V2.9成果文件夹
V3.0成果文件夹

最新V3.0可按地块、按项目生成勘界成果,方便高效。

案列成果包下载链接:https://pan.baidu.com/s/1r5UDDzuiIBrWpuElIdOVYg?pwd=x7ep


解压密码询:公众号回复“案例成果”



七、相关视频



更多知识及教程请关注公众号